Springe auf Hauptinhalt Springe auf Hauptmenü Springe auf SiteSearch

Zusammen weniger attraktiv

Die Anlagenzusammenfassung als Begriff ist im EEG gar nicht definiert. Ihre Grundlage liegt im Paragrafen 24 des EEG 2017, der zuvor als Paragraf 32 fast identisch im EEG 2014 formuliert war und davor als Paragraf 19 im EEG 2009 und 2012.

Vordergründig geht es lediglich um Zahlungsansprüche für Strom aus mehreren Anlagen. Aus der Beurteilung dieser Anlagen seitens des VNB lässt sich aber viel mehr ableiten: die Förderfähigkeit von Anlagen, die Förderart sowie die Förderhöhen.

Bei Photovoltaikanlagen wird in diesem Zusammenhang auch das Einhalten oder Überschreiten der für Planer und Anlagenbetreiber wichtigen Leistungsgrenzen von 10, 100 und 750 Kilowatt festgelegt, was weitreichende Konsequenzen hat: Überschreiten mehrere Eigenversorgungsanlagen die Zehn-Kilowatt-Grenze, fallen 40 Prozent EEG-Umlage an und die EEG-Vergütung sinkt leicht.

Vier Bedingungen gibt es

Überschreiten mehrere Anlagen die 100-Kilowatt-Grenze, muss mindestens die zuletzt in Betrieb genommene Anlage in die verpflichtende Direktvermarktung mit Marktprämienmodell. Überschreiten mehrere Anlagen die 750-Kilowatt-Grenze zur verpflichtenden Ausschreibung zwecks Erlangung einer wettbewerblich ermittelten Förderung, so ist mindestens der Anteil über 750 Kilowatt ausschreibungspflichtig.

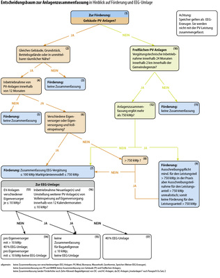
Solaranlagen auf Gebäuden, an Lärmschutzwänden und in baulichen Anlagen sind als eine Gesamtanlage anzusehen, wenn vier Dinge gleichzeitig erfüllt sind: Die Anlagen befinden sich auf dem gleichen Gebäude, Grundstück oder Betriebsgelände, welches aus verschiedenen Grundstücken bestehen kann, oder in sonst unmittelbarer räumlicher Nähe. Bei der Definition der unmittelbaren räumlichen Nähe wird der wirtschaftliche oder persönliche Zusammenhang betrachtet. Eine Anlage kann also auch in unmittelbarer räumlicher Nähe sein, obwohl sie sich auf dem Nachbargrundstück befindet.

Die zweite Bedingung, die erfüllt sein muss: Die Anlagen, in unserem Fall eine Vielzahl von Solarmodulen, erzeugen alle gleichartig Solarstrom – Speicher hingegen werden getrennt betrachtet als fiktive EEG-Erzeuger (Entscheidungsbaum Kasten 1).

Drittens müssen die Solaranlagen überhaupt förderfähig sein, also netzkonforme Wechselstromanlagen sein. Die vierte wichtige Bedingung: Die Anlagen hatten innerhalb von zwölf aufeinanderfolgenden Monaten ihre vergütungstechnische Inbetriebnahmemeldung, wobei der Inbetriebnahmemonat immer als voller Monat zählt (Entscheidungsbaum Kasten 4).

Einfache Lösung

Aus den vier Bedingungen leitet sich der einfachste Lösungsansatz zur Vermeidung einer ungewollten Anlagenzusammenfassung ab: Wer erst nach zwölf Monaten oder später die nächsten Solarmodule in unmittelbarer räumlicher Nähe in Betrieb nimmt, vermeidet jegliche Anlagenzusammenfassung (Entscheidungsbaum Kasten 5).

Mit anderen Worten: Bei Anlagen bis zehn Kilowatt Leistung wird so die Befreiung von der EEG-Umlagezahlung erreicht. Bei Anlagen bis 100 Kilowatt Leistung würde der Zwang zur verpflichtenden Direktvermarktung vermieden. Bei Anlagen bis zu 750 Kilowatt Leistung würde der Zwang zur Ausschreibungspflicht vermieden.

Für den schrittweisen Zubau mehrerer Anlagen gibt es verschiedene Möglichkeiten: Jahr für Jahr ein Gerüst aufbauen oder eine andere Arbeitssicherungsmaßnahme vornehmen und neue Module montieren erscheint manchmal wirtschaftlich nicht wirklich sinnvoll.

Eine andere Möglichkeit wäre, beliebig viele Solarmodule gleichzeitig zu montieren, aber nicht alle zur Inbetriebnahme anzumelden. Die noch nicht angeschlossenen Solarmodule werden quasi auf dem Dach „zwischengelagert“. Streng genommen müsste es sogar möglich sein, den oder die Wechselrichter auf die möglicherweise spätere Ausbauleistung zu dimensionieren.

Neue Regeln für Freiflächen

Alle ab dem 1. Juli 2018 neu in Betrieb genommenen Freiflächenanlagen werden nun mit den in den letzten 24 Monaten in der Gemeinde gemeldeten Freiflächenanlagen im Umkreis von zwei Kilometern zusammengezählt (Entscheidungsbaum Kasten 11 oder 12).

Für Projektentwickler wirft das einige zusätzliche Mühen und Risiken auf. Sie müssen herausfinden, ob andere Projekte in Planung sind oder von der Gemeinde bereits genehmigt wurden. Immer droht das Damoklesschwert – selbst mit einer kleinen 300-Kilowatt-Freiflächenanlage –, zu einer in der Gemeinde in den letzten zwei Jahren in Betrieb gegangenen Freiflächenanlage zusammengefasst zu werden und damit ganz oder teilweise über die maximal gesetzlich förderfähigen 750 Kilowatt Leistung zu kommen (Entscheidungsbaum Kasten 9). In diesem Fall müsste der Betreiber zumindest mit dem ermittelten Leistungsanteil über 750 Kilowatt in die Ausschreibung. Für die Leistung oberhalb der zusammengefassten 750-Kilowatt-Freiflächenanlage gibt es also derzeit eine Förderlücke.

Register einsehen

Als erster Schritt für die Bestandsaufnahme bietet sich an, das Anlagen- beziehungsweise das Marktstammdatenregister einzusehen und mit der Suchfunktion innerhalb der Excel-Tabelle nach identischen Postleitzahlen zu suchen und die Grundstücksbezeichnungen und Inbetriebnahmedaten mit den eigenen Plandaten abzugleichen.

Um im Planungsverfahren befindliche Freiflächenanlagen ausfindig zu machen, kann beim örtlichen Verteilnetzbetreiber angefragt werden, ob es Netzanschlussvoranfragen für den entsprechenden Ort gibt. Auch das Bauamt kann befragt werden, ob entsprechende Bauanfragen vorliegen oder kürzlich Baugenehmigungen erteilt wurden. Jedoch hat das Bauamt keine Auskunftspflicht. Doch immer bleibt das Restrisiko, dass sich ein anderer Projektentwickler in einem ähnlichen noch nicht aktenkundigen Planungsverfahren befindet, 100-prozentige Sicherheit gibt es also nicht.

Kleinanlagen- und De-minimis-Regel

Die De-minimis-Regel beschreibt den Erhalt der für 20 Jahre und das Inbetriebnahmejahr garantierten EEG-Umlagenfreiheit bei Eigenversorgung, wenn die Leistung der Anlage höchstens zehn Kilowatt beträgt und nicht mehr als zehn Megawattstunden pro Jahr selbst verbraucht werden. Zur Kleinanlagen-Regel hat die EEG-Clearingstelle im Empfehlungsverfahren 2014/31 vom 2. Juni 2015 einige überraschend positive Hinweise gegeben:

Es werden nur Eigenversorgungsanlagen, die innerhalb eines Jahres in Betrieb genommen wurden, zusammengezählt. Volleinspeise- oder Drittbelieferungsanlagen werden nicht mit Eigenversorgungsanlagen zusammengezählt (Entscheidungsbaum Kasten 6).

Aber Achtung: Der in diesem Zusammenhang naheliegende Trick 17, die zeitnahe parallel zur Eigenversorgungsanlage in Betrieb genommene Volleinspeiseanlage nach zwölf Monaten ebenfalls auf Eigenversorgung umzustellen, würde als Umgehungstatbestand gewertet werden. Als Konsequenz würden 40 Prozent EEG-Umlage fällig.

Die zweite günstige Empfehlung der Clearingstelle besagt, dass nur Anlagen eines Anlagenbetreibers zusammengezählt werden. Auch hieraus resultieren wirtschaftliche Geschäftsmodelle. Es könnte zum Beispiel in kleinen Mehrfamilienhäusern jeder teilnehmenden Wohneinheit eine einzelne sehr kleine Anlage zugeteilt werden (siehe photovoltaik 04/2018, Seite 33). In Gewerbeobjekten kann der Gebäudeeigentümer investieren und einzelne voneinander getrennte Anlagen an Gewerbemieter zur Eigenversorgung mit Überschusseinspeisung vermieten.

Umstellung auf Eigenverbrauch

Ein Risikofall soll noch gesondert dargestellt werden. Wird eine bisher zur Volleinspeisung genutzte Anlage auf Eigenversorgung umgestellt und gleichzeitig oder innerhalb von zwölf Monaten eine zusätzliche Anlage in Betrieb genommen, besteht das Risiko, dass 40 Prozent EEG-Umlage fällig werden, sofern man mit den Anlagen die Zehn-Kilowatt-Grenze überschreitet.

Last but not least muss das im EEG verankerte Recht des Anlagenbetreibers erwähnt werden, mehrere Anlagen auf einem Gebäude oder in unmittelbarer Nähe über eine gemeinsame Messeinrichtung messen und abrechnen zu lassen. Die Zuordnung der für die Förderung und EEG-Umlage heranzuziehenden Strommengen erfolgt im Verhältnis zur installierten Leistung der Anlagen.

Wendet man diese Möglichkeit an, können sich spürbar höhere Vergütungszahlungen ergeben. Ertragreiche neue Anlagen mit niedriger EEG-Vergütung haben mehr positiven Einfluss auf die Berechnung der Vergütung als alte, weniger ertragreiche Anlagen mit hoher EEG-Vergütung.

Die einzige Ausnahme, bei der verschiedene Anlagen nicht über eine gemeinsame Messeinrichtung gemessen und abgerechnet werden dürfen, betrifft die Kombination einer oder mehrerer Anlagen mit über zehn Kilowatt Leistung aus der Epoche des Marktintegrationsmodells EEG 2012/II.

Mögliche Geschäftsmodelle

Ein Rechenbeispiel soll verdeutlichen, welche Wertschöpfung je nach Anlagenkonstellation erzielt wird. Eine Schreinerei mit 30 Megawattstunden Jahresstrombedarf wird in Variante A mit einer Zehn-Kilowatt-Anlage zur Eigenversorgung und einer Zehn-Kilowatt-Anlage mit Volleinspeisung ausgestattet.

In Variante B erhält dieselbe Schreinerei eine Zehn-Kilowatt-Anlage zur Eigenversorgung und nach zwölf Monaten eine weitere Zehn-Kilowatt-Anlage zur Eigenversorgung. Alle sonstigen Annahmen sind identisch. In Variante A wird für die Eigenverbrauchsanlage nach 20 Jahren ein Liquiditätsüberschuss von 21.870 Euro erzielt und für die Anlage zur Volleinspeisung ein Liquiditätsüberschuss von 2.520 Euro. Das ergibt zusammen 24.400 Euro.

Gleichzeitige Inbetriebnahme

In Variante B – die zweite Anlage wird erst nach einem Jahr errichtet und ebenfalls zur Eigenversorgung genutzt – ergibt sich ein deutlicher monetärer Vorteil: 5.000 Euro mehr schlagen für den Betreiber zu Buche.

Es wäre sogar wirtschaftlich sinnvoller, beide Anlagen gleichzeitig mit 40 Prozent EEG-Umlage auf den Eigenverbrauch in Betrieb zu nehmen, als die zweite Anlage mit Volleinspeisung zu errichten.

DGS Franken

Wissen aus erster Hand

18.–21.09.2018, jeweils 08:30–17:30, Nürnberg

DGS Photovoltaik Eigenstrommanager

Viertägiger Kurs mit Prüfung und DGS-Zertifikat zu Photovoltaikanlagen- und Speichersystemen im Rahmen integrierter Energiekonzepte für Gewerbe, Industrie, Kommune

27.09.2018, 10:00–12:00 Uhr

Photovoltaik als Kapitalanlage und Steuersparmodell

Zweistündiges Webinar zu den steuerlichen Gestaltungsmöglichkeiten von Photovoltaikprojekten, um den wirtschaftlichen Ertrag für Anlagenbetreiber zu maximieren

28.09.2018, 10:00–12:00 Uhr

Photovoltaikanlage ohne Finanzamt – wie geht das?

Zweistündiges Webinar zum Betrieb von Photovoltaikanlagen mit Speicher, Wärmepumpe oder Elektromobil mit geringem steuerlichem und bürokratischem Aufwand

Weitere Hinweise, Tipps, Infos, Seminare, Webinare:

www.dgs-franken.de

www.solarakademie-franken.de

www.dgs.de/mitglieder/beitritt

www.ee-gutachter.de

www.pv-now.de

Der Autor

Michael Vogtmann

ist als Unternehmensberater und Referent für die DGS Franken und deren Solarakademie tätig. Seine Schwerpunkte: Photovoltaik-Geschäftsmodelle aller Art und deren rechtliche, steuerliche und wirtschaftliche Betrachtung.

Jetzt weiterlesen und profitieren.

+ PV E-Paper-Ausgabe – jeden Monat neu
+ Kostenfreien Zugang zu unserem Online-Archiv
+ Fokus PV: Sonderhefte (PDF)
+ Webinare und Veranstaltungen mit Rabatten
+ Adresseintrag im jährlichen Ratgeber
uvm.

Premium Mitgliedschaft

2 Monate kostenlos testen