Der Gentner Verlag ist ein renommiertes Unternehmen und kann auf viele Jahrzehnte erfolgreicher Entwicklung zurückblicken. Mit Fachzeitschriften für Heizungsbauer oder Kältetechniker, für Energieberater oder Glasexperten gehört das schwäbische Unternehmen zu den führenden Fachverlagen in Deutschland. Auch photovoltaik und PV Europe gehören zu den Titeln, die der Verlag herausgibt.
Über die Energiewende zu schreiben und zu publizieren ist eine Sache, sie selbst mitzugestalten eine andere. Deshalb stellte die Geschäftsleitung 2016 die Aufgabe, die anstehende Sanierung des Verlagsgebäudes zu nutzen, um die vorhandenen Flächen für die Eigenstromerzeugung zu verwenden.
In einem Jahr geplant und gebaut
Innerhalb eines Jahres entstand ein Vorzeigeprojekt, das in Stuttgart (noch) Vergleichbares sucht. Generalauftragnehmer waren die Stadtwerke Stuttgart (siehe nachfolgendes Interview auf Seite 20).
Geplant und gebaut wurde die Anlage von dem erfahrenden Installationsbetrieb Novatech aus Wolpertshausen. „Es erwies sich als schwierig, im Stuttgarter Raum einen Installateur zu finden“, erinnert sich Stefan Ronzani, der das Projekt bei den Stuttgarter Stadtwerken leitete. „Nicht wegen der Dachanlagen, sondern wegen der Fassade und wegen des Gewerbespeichers. Das war auch in Stuttgart für viele Installateure Neuland, das trauten sie sich nicht zu.“
Rund 52 Kilowatt auf den Dächern
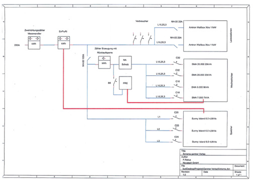
Insgesamt 202 polykristalline Solarmodule von Heckert Solar (Nemo 60P 265W) wurden installiert. 25 Monomodule (Nemo 60M 275 black) bilden eine unverschattete Südfassade, ebenso wurde ein Vordach mit Modulen belegt. Zwei Wallboxen von Mennekes (Amtron Xtra11) nutzen den Sonnenstrom, um Elektroautos zu beladen.
Die Mitarbeiter nutzen diese Möglichkeit bereits. Insgesamt rund 52 Kilowatt Solarleistung wurden installiert. Wo sich früher die Druckerei befand, lagern heute die Zeitschriften des Verlags. Neuerdings summen dort SMA-Wechselrichter (Sunny Tripower) für die Solargeneratoren und Sunny Islands für den Gewerbespeicher (IBC Solstore 39Li L3).
Er hat knapp 39 Kilowattstunden Bruttokapazität, geliefert wurde er von IBC Solar aus Franken. Der Grund: IBC ist als Qualitätslieferant bekannt. Und das Monitoring von Solarstrings und Speicher sollte über ein Portal erfolgen, nicht über zwei getrennte Portale.
Wechselrichter in der ehemaligen Druckerei
Zudem wurde die Leistungselektronik mit den Batterien an einem Ort installiert. Dort behält sie der zuständige Mitarbeiter im Blick. Auch ist der Zugang für Besucher sehr leicht möglich. Denn der Gentner Verlag und die Stadtwerke Stuttgart wollen die Anlage nun nutzen, um für die Energiewende in den Unternehmen und in der städtischen Bebauung zu werben. Sie wollen zeigen, was geht.
Die neue Eigenstromanlage im Stuttgarter Westen war kein reines Solarprojekt, sondern Teil der energetischen Sanierung des Gebäudes, das aus zwei Teilen besteht: dem Stammhaus aus der Vorkriegszeit und einem angebauten Bürotrakt aus späteren Tagen.
Alle Fäden liefen beim Architekten Errol Munding zusammen (siehe Interview auf Seite 23), der sich eng mit Stefan Ronzani von den Stadtwerken abstimmte. „Der Architekt hat die verschiedenen Gewerke auf der Baustelle dirigiert“, sagt Bernd Zanzinger, Geschäftsführer von Novatech. Erst wurden neue Fenster eingebaut, dann musste der Gipsputzer die Fassaden begradigen, um sie für die Dämmung vorzubereiten.
Gelegentlich ging es eng zu
Manchmal ging es sehr eng zu, mit den Terminen, aber auch auf dem Gerüst. Bei der Solarfassade musste die Verankerung der Modulgestelle im Baukörper festgelegt werden, bevor die Dämmung aufgebracht werden konnte. Fassadenanlagen sind wie Indachsysteme nie einfach, immer müssen Details angepasst werden.
Novatech hat die Unterkonstruktion von Schletter nach den Aufmaßen vor Ort angepasst und anfertigen lassen. „Das waren einige planerische Herausforderungen“, bestätigt Zanzinger. „Aber sie waren lösbar, weil alle Beteiligten viel miteinander gesprochen haben. Man muss das so hinkriegen, dass sich niemand auf die Füße tritt.“
Der Einbau des Gewerbespeichers war nach seiner Auffassung beinahe normales Tagesgeschäft. Speicherexperte Andreas Lipphardt von IBC Solar war eigens aus Bad Staffelstein angereist, um dem Installateur Philipp Relius von Novatech unter die Arme zu greifen.
Zunächst erwies sich ein Sunny Home von SMA als fehlerhaft, er musste getauscht werden. Danach ließen sich die Wechselrichter nicht ohne Weiteres in die Firmen-IT des Gentner Verlages integrieren, die durch strenge Firewalls abgesichert ist. „Die SMA-Wechselrichter kommunizieren in der Regel offen“, erläutert Zanzinger. „Das Firmennetzwerk war aber sehr gut abgesichert. Also musste es erst einmal freigegeben werden.“
Strenge Firewalls als Herausforderung
Um dieses Problem zu lösen, wurde eigens für die Anlage ein Internetrouter aufgesetzt, um die Wechselrichter als Mini-IT-Netz anzubinden. Das gelang, nun läuft die Anlage im Monitoring von SMA. Novatech übernimmt zudem die professionelle Überwachung und die Wartung. „Die Anlage ist wirklich gut gelungen“, urteilt Bernd Zanzinger. „Das Gebäude hat sich komplett verwandelt. Für uns sind solche komplexen Projekte das Salz in der Suppe.“
Novatech kann auf mehr als drei Jahrzehnte Erfahrung zurückblicken. Auch das war ein Grund, warum der Installationsbetrieb den Zuschlag von den Stadtwerken Stuttgart bekam. Ursprünglich von neun Ingenieuren gegründet, lag der Schwerpunkt zunächst auf Biogastechnik. 1993 wurde die erste Photovoltaikanlage gebaut, seinerzeit zwei Kilowatt. „Damals kostete das Kilowatt rund 15.000 D-Mark“, erinnert sich Zanzinger. „Der Wechselrichter kam von Siemens, er ging während der Laufzeit der Anlage nur ein einziges Mal kaputt.“
Bis 2005 hatte das Unternehmen 20 Mitarbeiter, dann folgte der explosionsartige Boom in der Photovoltaik. In den besten Jahren waren allein in der Photovoltaik rund 50 Leute in sieben Montageteams unterwegs. Das Thema Biogas hat Novatech international ausgerollt, baut im Kernmarkt Deutschland kleinere, bäuerliche Hofanlagen bis 100 Kilowatt. In Kanada, Italien oder Frankreich sind es große Anlagen bis 500 Kilowatt.
Ansprüche der Kunden wachsen
Die Krise in der Photovoltaik stellte auch Novatech vor Herausforderungen, die Anpassungen erforderten. Bis heute hat die Firma rund 150 Megawatt Photovoltaik gebaut. 2017 waren es allein 20 Megawatt, das peilt Firmenchef Zanzinger auch für 2018 an. Zudem will sich Novatech weiterhin an Ausschreibungen für Freilandanlagen beteiligen.
Aber der Schwerpunkt liegt auf dem Eigenverbrauch, vor allem für Gewerbekunden. Der 39-Kilowattstunden-Speicher in Stuttgart war für sein Team das bislang größte Speicherprojekt. „Viele Solarkunden bereiten schon den Platz für Gewerbespeicher vor“, bestätigt er. „Aber sie warten noch, weil die Speicherpreise noch relativ hoch sind.“
Heute arbeiten wieder 80 Leute bei Novatech. „Der Anspruch der Projekte ist viel höher geworden, wie Sie am Beispiel des Gentner Verlages erkennen“, resümiert Zanzinger. „Es geht um die Einbindung von Speichern in größere Eigenverbrauchsanlagen. Da wird die Diskussion nicht mehr ausschließlich über Preise geführt wie früher. Die Vertriebsgespräche haben sich verändert, das ist ein befreiendes Gefühl.“
120.000 Euro investiert
Der Betriebswirt kam 2005 ins Unternehmen, zuvor war er bei Würth und bei SAP tätig. 2012 übernahm er die Geschäftsführung. Mit Photovoltaik ist Novatech bisher nur in Deutschland aktiv, „und das wird auch so bleiben. Hier wartet noch viel Arbeit auf uns.“
Die Investition des Gentner Verlages für die Solaranlage, den Stromspeicher, die Ladeboxen, die Montage und die elektrischen Anschlüsse belief sich auf rund 120.000 Euro (netto). Die energetische Sanierung der Verlagsgebäude war selbstredend mit deutlich höheren Mitteln verbunden.
Auch Kühlung der Büros
Im Sommer wird der Sonnenstrom auch zur Kühlung der Büros eingesetzt, wird der Lithiumspeicher also durch thermische Speicherung unterstützt. Die Amortisation der gesamten Solartechnik wurde konservativ auf rund zehn Jahre berechnet. Nun sind wir gespannt, wie sich die Anlage in den kommenden Jahren bewährt. Wir halten Sie auf dem Laufenden.
Für Schnelle Leser
Hier erfahren Sie:
- Gewerbespeicher auf dem Vormarsch: Der Gentner Verlag setzt neue Maßstäbe.
- Chancen fürs Stadtwerk: Der Solarexperte Stefan Ronzani aus Stuttgart sieht neue Geschäftsmodelle im Kommen.
- Architekten sind wichtige Entscheider: Errol Munding berichtet über seine Erfahrungen mit gewerblichen Speichern und Solarstrom.
- Eigenstrom für Millionen Mieter: Langsam rollt die Energiewende auch in den Städten an.
 
     
 
 
     
     
     
     
     
     
     
     
     
     
    